Instance Verification Kit (IVK)
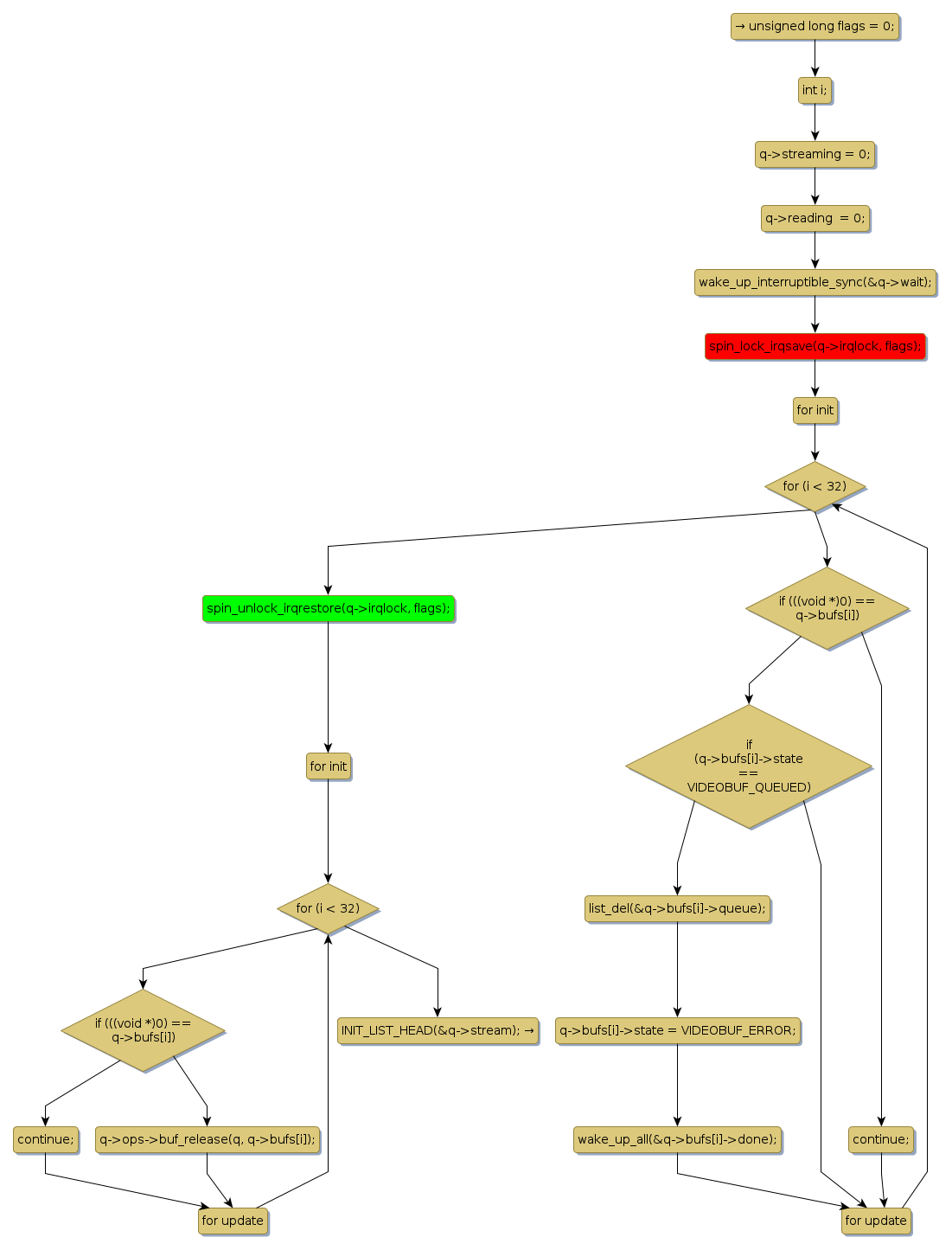
spin lock @ [6610+37+/linux-3.19-rc1/drivers/media/v4l2-core/videobuf-core.c]
Instance Signature: lock
|
The Matching Pair Graph:
|
|
Function Name
|
Control Flow Graph (CFG)
|
Events Flow Graph (EFG)
|
Source Correspondence
|
|
videobuf_queue_cancel
|
|
|
[6408+21+/linux-3.19-rc1/drivers/media/v4l2-core/videobuf-core.c]
|